夏日防暑大作战|中暑急救知识你储备好了吗?
作者:康翠屏 来源:检验科 时间:2024-08-13 浏览:
炎炎夏日,高温来袭,走在路上,热风阵阵,常常会听到有人说“好热啊,要中暑了”。常常挂嘴边的中暑,我们可千万不要小瞧,他不仅影响我们的健康,还可能会危及生命。如果真的发生,我们要如何识别,又如何应对呢?
什么是中暑?
中暑是指在温度或湿度较高、不透风的环境下,因体温调节中枢功能障碍或汗腺功能衰竭,以及水、电解质丢失过多,从而发生的以中枢神经和(或)心血管功能障碍为主要表现的急性疾病。
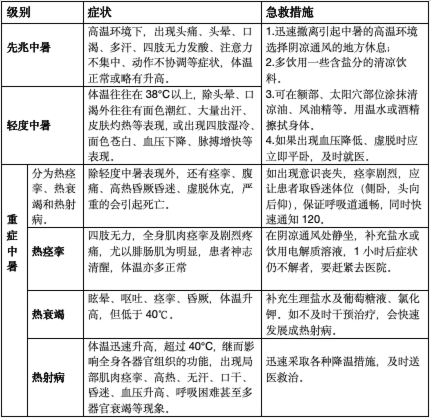
中暑的症状和急救措施
中暑根据症状的轻重程度一般分为三级:先兆中暑,轻度中暑和重度中暑。

预防中暑小贴士
1.多喝水:保持身体水分,可以喝一些淡盐水或者运动饮料,补充流失的电解质。
2.避免高温时段外出:尽量在早晨或傍晚出门,避开中午最热的时候。
3.穿着透气:选择轻薄、宽松及浅色的服装。
4.防晒措施:出门涂抹防晒霜,戴帽子和太阳镜,保护皮肤和眼睛。
5.室内降温:使用空调、风扇等设备,保持室内温度适宜(26℃左右)。
6.饮食清淡:多吃水果蔬菜,补充足够的热量、蛋白质、维生素和钙。
7.注意休息:保证充足的睡眠,避免过度疲劳。
夏季炎热,我们需警惕中暑风险,希望这篇小科普可以帮助大家更好地识别和应对中暑,保护家人和自己,远离高温的伤害,健康快乐的度过夏日时光。
下一篇:守护女性健康的特种兵|HPV E6/E7mRNA检测
